Führerschein auf Probe
Fahranfänger erhalten ihren Führerschein in den ersten zwei Jahren auf Probe. Diese Probezeit dient dazu, sicherzustellen, dass sich neue Fahrer an die Verkehrsregeln halten und sich sicher im Straßenverkehr bewegen. Verstöße während dieser Zeit können zu Maßnahmen führen, die über die normalen Sanktionen hinausgehen. Hier sind die wichtigsten Punkte zur Probezeit:
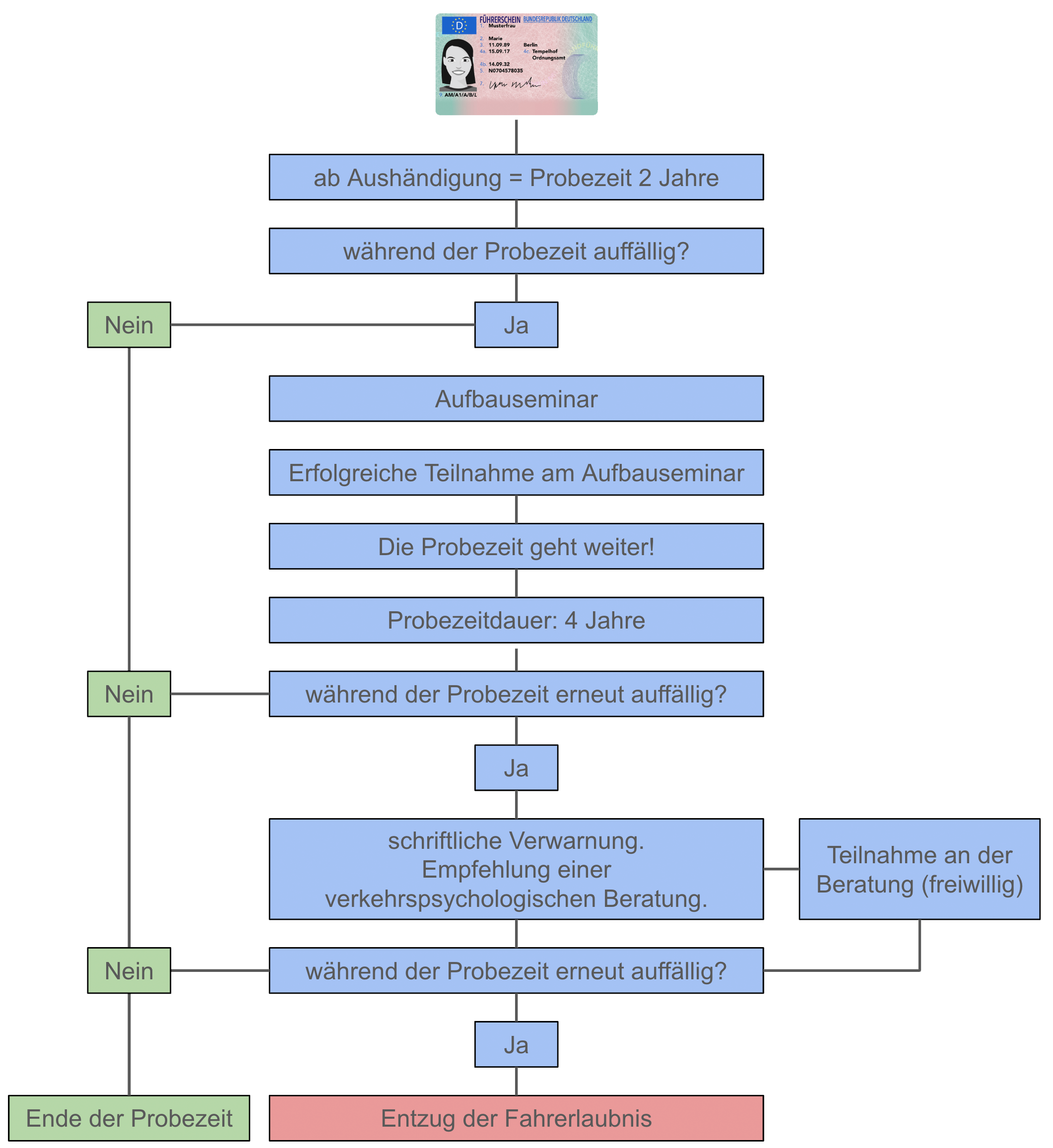
Dauer der Probezeit
- Die Probezeit dauert zwei Jahre, ab dem Zeitpunkt, an dem der Führerschein ausgehändigt wird. Sie gilt für alle Personen, die erstmalig eine Fahrerlaubnis für die Klassen B (Auto) oder A (Motorrad, außer AM) erwerben.
Verstöße und Konsequenzen
- Während der Probezeit unterscheidet man zwischen
- A-Verstößen (schwerwiegende Verstöße) und
- B-Verstößen (weniger schwerwiegende Verstöße). Diese Verstöße haben unterschiedliche Konsequenzen:
- Ein schwerer A-Verstoß oder zwei B-Verstöße führen zu folgenden Konsequenzen:
Verlängerung der Probezeit
- Ein A-Verstoß oder zwei B-Verstöße in der Probezeit führen dazu, dass die Probezeit um weitere zwei Jahre verlängert wird, also insgesamt vier Jahre dauert.
Aufbauseminar
- Wer einen A-Verstoß oder zwei B-Verstöße begeht, muss an einem Aufbauseminar (ASF) teilnehmen. Dieses Seminar dient dazu, das Fahrverhalten zu verbessern und den Fahranfänger für die Verkehrsregeln zu sensibilisieren. Das Seminar besteht aus mehreren Sitzungen und beinhaltet auch praktische Übungen.
Weitere Verstöße nach dem Aufbauseminar
- Bei weiteren Verstößen nach dem Aufbauseminar (einen A-Verstoß oder zwei B-Verstöße), erfolgt eine schriftliche Verwarnung. Begeht er weiteren Verstöße (einen A-Verstoß oder zwei B-Verstöße) nach der Verwarnung, wird die Fahrerlaubnis entzogen.
Rückfallvermeidung
- Wenn der Fahrer nach dem Aufbauseminar erneut negativ auffällt, wird ihm zu einer freiwilligen verkehrspsychologischen Beratung geraten. Diese Beratung ist freiwillig.
Ende der Probezeit
- Ohne Auffälligkeiten endet die Probezeit nach zwei Jahren.
Wurde die Probezeit verlängert, endet sie nach vier Jahren. Der Fahrer ist dann den normalen Verkehrsregeln unterworfen, wie sie für alle Führerscheininhaber gelten.
Besonderheiten bei Drogen und Alkohol
- In der Probezeit und bis zum 21. Lebensjahr gilt ein absolutes Drogen- und Alkoholverbot am Steuer. Das bedeutet, der Fahrer darf keine Drogen und Alkohol im Blut haben (0,0 Promille/ ng). Ein Verstoß gegen dieses Verbot zählt als A-Verstoß und führt zu einem besonderen Aufbauseminar.
Fazit:
Die Probezeit dient der Sicherheit im Straßenverkehr und der Sensibilisierung von Fahranfängern. Ein verantwortungsbewusstes Verhalten während dieser Zeit hilft, die Probezeit erfolgreich zu bestehen und die Risiken im Straßenverkehr zu minimieren.
Weitere Medien:
Page: A und B Verstöße
